von Guido Socher (homepage)
Über den Autor:
Guido liebt Linux nicht nur, weil es Spaß macht, die großartigen
Möglichkeiten dieses Systems zu entdecken, sondern auch wegen den
Leuten, die an seiner Entwicklung teilhaben.
Übersetzt ins Deutsche von:
Hubert Kaißer (homepage)
Inhalt:
|
Den AVR Microcontroller mit GCC programmieren
Zusammenfassung:
Achtung: Es gibt jetzt eine neue Version diese Artikels: November2004/article352.shtml
Der AVR 8-Bit RISC Microcontroller von Atmel ist ein sehr
verbreiteter Microcontroller. Er ist ein einfache integrierte
Halbleiterschaltung mit EEPROM, RAM, A/D-Wandler, einer Menge digitaler Input-
und Outputleitungen, Zeitschaltungen, UART für RS232-Datenübertragung und vielen
weiteren Eigenschaften.
Das Beste ist jedoch, daß es unter Linux eine vollständige
Programmierumgebung gibt: Man kann diesen Microcontroller unter GCC
mit C programmieren. In diesem Artikel werde ich erklären, wie man es
installiert und GCC benutzt. Ich werde ebenfalls erklären, wie man die
Software auf den Microcontoller lädt. Alles, was man dafür braucht,
ist ein AT90S4433 Microcontroller, ein 4MHz-Quarz, etwas Kabel und
einige andere sehr billige Teile.
Dieser Artikel wird nur eine Einführung sein. In einem späteren
Artikel bauen wir eine LCD-Anzeige mit ein paar Drucktasen, Analog-
und Digitaleingabe, einer Hardwarelaufzeitüberwachung und LEDs.
Der Plan ist, daraus eine Mehrzweckkonsole für einen Linuxserver zu
machen, aber zuerst werden wir lernen, wie man die
Programmierumgebung einrichtet. Darüber geht dieser Artikel.
_________________ _________________ _________________
|
Installation der Software: Was man braucht.
Um die GNU C - Entwicklungsumgebung zu nutzen, braucht man die
folgende Software::
| binutils-2.11.2.tar.bz2 |
Zum Herunterladen bei:
ftp://ftp.informatik.rwth-aachen.de/pub/gnu/binutils/
oder
ftp://gatekeeper.dec.com/pub/GNU/binutils/ |
| gcc-core-3.0.3.tar.gz |
Zum Herunterladen bei:
ftp://ftp.informatik.rwth-aachen.de/pub/gnu/gcc/
oder
ftp://gatekeeper.dec.com/pub/GNU/gcc/ |
| avr-libc-20020106.tar.gz |
Die AVR C-Bibliothek ist vorhanden bei:
http://www.amelek.gda.pl/avr/libc/ Man kann sie auch von
diesem Server herunterladen: Download |
| uisp-20011025.tar.gz |
Die AVR-Programmierschaltung ist vorhanden bei:
http://www.amelek.gda.pl/avr/libc/ Man kann sie auch von
diesem Server herunterladen: Download |
Wir installieren alle Programme nach /usr/local/atmel. Das machen
wir, um das Programm vom normalen Linux-C-Compiler zu trennen.
Erzeugen Sie dieses Verzeichnis mit diesem Befehl:
mkdir /usr/local/atmel
Installation der Software: Die GNU binutils
Das Paket binutils liefert alle Low-Level-Hilfsprogrammme, die man
braucht, um Objektdateien zu erzeugen. Es enthält einen
AVR-Assembler (avr-as), einen Linker (avr-ld), Programme für die
Bearbeitung von Bibliotheken (avr-ranlib, avr-ar), Programme, um die
Objektdateien zu erzeugen, die auf die EEPROM des Microcontrollers
geladen werden können (avr-objcopy), Disassembler (avr-objdump) und
Programme wie avr-strip und avr-size.
Führen Sie folgende Befehle aus, um binutils zu erzeugen und zu
installieren:
bunzip2 -c binutils-2.11.2.tar.bz2 | tar xvf
-
cd binutils-2.11.2
./configure --target=avr --prefix=/usr/local/atmel
make
make install
Fügen Sie die Zeile /usr/local/atmel/lib in die Datei
/etc/ld.so.conf ein und führen Sie den Befehl /sbin/ldconfig aus, um
den Linker Cache neu zu erzeugen.
Installation der Sofware: Der gcc für den AVR
avr-gcc wird unser C-Compiler sein.
Führen Sie folgende Befehle aus, um es zu erzeugen und zu
installieren:
tar zxvf gcc-core-3.0.3.tar.gz
cd gcc-core-3.0.3
./configure --target=avr --prefix=/usr/local/atmel
--disable-nls --enable-language=c
make
make install
Installation der Software: Die AVR C-Library
Die C-Library wird noch entwickelt. Die Installation kann sich von
Version zu Version noch ein bisschen ändern. Ich empfehle, die oben in
der Tabelle gezeigte Version, wenn Sie der Anleitung Schritt für Schritt
folgen wollen. Ich habe diese Version getestet und sie
läuft gut für alle Programme, die wir in diesem und den folgenden
Artikeln schreiben werden.
Einige Umgebungsvariablen setzen (Bash-Syntax):
export CC=avr-gcc
export AS=avr-as
export AR=avr-ar
export RANLIB=avr-ranlib
export PATH=/usr/local/atmel/bin:${PATH}
./configure --prefix=/usr/local/atmel --target=avr
--enable-languages=c --host=avr
make
make install
Installation der Software: Programmiersoftware
Die Programmiersoftware lädt den speziell
vorbereiteten Maschinencode in das EEPROM unseres Microcontrollers.
Die uisp-Programmiersoftware für Linux ist sehr gut. Sie kann direkt in
einem Makefile verwendet werden. Man kann einfach eine "make
load"-Regel hinzufügen und in einem Schritt die Software kompilieren
und hochladen.
uisp wird wie folgt installiert:
tar zxvf uisp-20011025.tar.gz
cd uisp-20011025/src
make
cp uisp /usr/local/atmel/bin
Ein kleines Testprojekt
Wir fangen mit einer kleinen Testschaltung an. Der Zweck dieser
Schaltung ist nur, unsere Entwicklungsumgebung zu testen. Wir können
sie benutzen, um zu kompilieren, herunterzuladen und ein einfaches
Programm zu testen. Das Programm wird einfach eine LED blinken
lassen.
Ich schlage vor, ein kleines bedrucktes Schaltungsbrett für den
Microcontroller zu machen. Sie können später diese Schaltung
für Ihre eigenen Experimente verwenden. Es ist eine gute
Idee, ein Steckbrett dafür zu benutzen. Sie sollten jedoch nicht
versuchen, die AVR mit ihrem 4MHz-Quartz direkt auf das Steckbrett
zu setzen. Es ist besser, einige kurze Drähte zu verwenden, um die
Eingabe- und Ausgabeleitungen mit dem Steckbrett zu verbinden, da solche
Steckbretter nicht für schnelle digitale Schaltungen gedacht sind.
Der 4MHz-Quarz und die Kondensatoren sollten physisch sehr eng am
Microcontroller sein.
Die Widerstände auf dem Anschluß für die Programmierschaltung werden
in unserem Fall eigentlich nicht gebraucht. Sie brauchen sie nur,
wenn Sie vorhaben die Port-B Input-/Outputleitungen für andere
Zwecke zu verwenden.
Udo Puetz hat einen Schaltplan gezeichnet, der für Anfänger etwas
leichter zu lesen ist: avr_layout_newbiefriendly.gif.
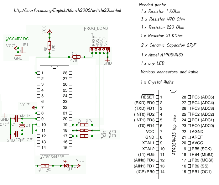
Benötigte Hardware
Sie benötigen die Teile der folgenden Tabelle. Davon sind alle sehr
verbreitet und billig. Nur der Microcontroller ist ein bisschen
teurer, ungefähr 7.50 EUR. Obwohl es ein sehr verbreiteter
Microcontroller ist, kann es sein, daß er nicht in jedem örtlichen
Elektroladen zu haben ist, aber größere Zwischenhändler für
elektronisches Zubehör (wie
www.reichelt.de (Deutschland), www.conrad.de (Deutschland),
www.selectronic.fr (Frankreich), usw., wahrscheinlich gibt es
entsprechende Seiten in Ihrem Land) haben sie alle im Lager.
|
1 x AT90S4433, Atmel 8bit AVR RISC-Prozessor. |
|
2 x 14-Pin IC-Sockel
oder
1 x 28-Pin 7.5mm IC-Sockel
Den 28-Pin-Sockel bekommt man ein bisschen schwieriger.
Üblicherweise sind die 28er-Sockel 14 mm breit, aber wir
brauchen einen 7,5 mm breiten Sockel. |
|
1 x 10K Widerstand (Farbcode: braun, schwarz, orange)
3 x 470 Ohm Widerstand (Farbcode: gelb, violett, braun)
1 x 1K Widerstand (Farbcode: braun, schwarz, rot)
1 x 220 Ohm Widerstand (Farbcode: rot, rot, braun)
1 x 4MHz-Quarz
2 x 27pF Keramikkondensator |
|
Irgendeinen 5-Pin-Anschluß/-Sockel für die
Programmierschaltung. Gewöhnlich kaufe ich diese
Steckerleisten und breche 5 davon ab. |
|
Lochrasterplatine |
|
1 x DB25-Buchse, für den Parallelport. |
|
1 x LED |
|
Ein Steckbrett. Wir benutzen es hier nicht, aber es ist sehr
nützlich, wenn Sie weitere Experimente mit dem AVR machen wollen.
Ich schlage vor, Sie belassen den Microcontroller zusammen mit
dem Quartz und den Kondensatoren auf der Lochrasterplatine und verbinden die
Input-/Outputleitungen über kurze Kabel mit dem Steckbrett. |
Zusätzlich zu den obigen Teilen brauchen Sie ein 5V, elektronisch
stabilisiertes DC-Netzteil oder Sie können eine 4,5V Batterie als
Stromversorgung verwenden.
Die Hardware der Programmierschaltung zusammenbauen
Der AT90S4433 erlaubt In Circuit Programming (ICP). ![[AVR Programmierschaltung]](../../common/images/article231/pcable.jpg)
Das heißt: Sie müssen den Microcontroller nicht aus der Schaltung nehmen,
um ihn zu programmieren. Sie werden merken, daß Sie fertige
Programmier-Hardware für 50-150 EUR kaufen können. Sie müssen nicht
soviel in eine Programmierschaltung investieren. Mit Linux, der
uisp-Software und einem freien Parallelport können Sie eine sehr
gute und einfache AVR-Programmierschaltung bauen. Es ist ein
einfaches Kabel. Die Verkabelung der Programmierschaltung muß wie
folgt sein:
| Pin am AVR |
Pin am Parallelport |
| Reset (1) |
Init (16) |
| MOSI (17) |
D0 (2) |
| MISO (18) |
Busy (11) |
| SCK (19) |
Strobe (1) |
| GND |
GND (18) |
Das Kabel sollte nicht länger als 70 cm sein.
Software schreiben
Der AT90S4433 kann mit der Hilfe von gcc einfach in C programmiert
werden. Ein bisschen AVR-Assembler zu können ist nützlich, aber wird
nicht gebraucht. Die AVR-libc hat die avr-libc-reference,
die die meisten Funktionen dokumentiert. Harald Leitner hat ein
Dokument mit vielen nützlichen Beispielen geschrieben, wie man den
AVR und GCC verwendet (haraleit.pdf,
286Kb, ursprünglich von http://www.avrfreaks.net/AVRGCC/).
Von Atmel's Webseite, (www.atmel.com, gehen Sie nach: avr products
-> 8 bit risc-> Datasheets), Sie können die vollständige
Spezifikation runterladen (lokale Kopie: avr4433.pdf,
2361Kb). Sie beschreibt alle Register und wie man die CPU
nutzt.
Eines, was man im Hinterkopf behalten sollte, wenn man den 4433er
benutzt ist, daß er nur 128 Bytes RAM und 4KB EEPROM hat. Das
bedeutet, daß Sie keine großen Datenstrukturen oder Strings
deklarieren dürfen. Ihr Programm sollte keine tief verschachtelten
Funktionsaufrufe oder Rekursion haben. Eine Zeile wie
char string[90];
ist schon zuviel. Ein Integer hat 16 Bit. Wenn Sie ein Small Integer
brauchen, dann benutzen Sie
unsigned char i; /* 0-255 */
Sie werden dennoch überrascht sein, was für große Programme man
schreiben kann. Es ist ein wirklich mächtiger Prozessor!
Viel besser als alle Theorie ist ein echtes Beispiel. Wir schreiben
ein Programm, daß unsere LED veranlaßt in Intervallen von 0,5 Sekunden
zu blinken. Es ist nicht sehr nützlich, aber gut, um anzufangen und
die Entwicklungsumgebung und die Programmierschaltung zu testen.
void main(void)
{
/* enable PD5 as output
*/
sbi(DDRD,PD5);
while (1) {
/*
led on, pin=0 */
cbi(PORTD,PD5);
delay_ms(500);
/*
set output to 5V, LED off */
sbi(PORTD,PD5);
delay_ms(500);
}
}
Der obige Programmierschnipsel zeigt wie einfach es ist, ein Programm
zu schreiben. Sie sehen nur das Hauptprogramm. Die delay_ms-Funktion
ist im vollständigen Listing
(avrledtest.c) enthalten. Um den Pin PD5 als Output zu nutzen,
müssen Sie das PD5-Bit im Data Direction Register für D-Anschluß
(DDRD) setzen. Danach können Sie PD5 mit der Funktion cbi(PORTD,PD5)
(clear bit PD5) auf 0V oder auf 5V mit sbi(PORTD,PD5) (set bit PD5)
setzen. Der Wert von "PD5" ist in io4433.h definiert, das mit io.h
einbezogen ist. Sie müssen sich keine Gedanken darüber machen. Wenn
Sie bereits Programme für Multiuser-/Multitaskingsysteme wie Linux
geschrieben haben, wissen Sie, daß man niemals eine nichtblockierende
Endlosschleife programmieren darf. Dies wäre eine Verschwendung von
CPU-Zeit und würde das System sehr verlangsamen. Beim AVR ist dies
anders. Wir haben nicht mehrere Aufgaben und es läuft kein anderes
Programm. Es gibt nicht einmal ein Betriebssystem. Es ist daher
recht normal, ein Busy Loop für immer laufen zu lassen.
Kompilieren und Hochladen
Bevor Sie anfangen, stellen Sie sicher, daß Sie /usr/local/atmel/bin
in der PATH-Variablen haben. Wenn es nötig ist, dann ändern Sie Ihre
.bash_profile oder .tcshrc und fügen folgendes hinzu:
export PATH=/usr/local/atmel/bin:${PATH} (bei
bash)
setenv PATH /usr/local/atmel/bin:${PATH} (bei tcsh)
Wir benutzen den Parallelport und uisp, um den AVR zu programmieren.
Uisp benutzt die ppdev-Schnittstelle des Kernels. Daher müssen Sie
folgende Kernelmodule laden:
# /sbin/lsmod
parport_pc
ppdev
parport
Überprüfen Sie mit dem Befehl /sbin/lsmod, daß Sie geladen sind.
Ansonsten laden Sie sie (als root) mit
modprobe parport
modprobe parport_pc
modprobe ppdev
Es ist eine gute Idee, diese Befehle automatisch während dem
Hochfahren auszuführen. Sie können Sie zu dem rc-Skript (z.B. bei
Redhat /etc/rc.d/rc.local) hinzufügen.
Um die ppdev-Schnittstelle als normaler Benutzer zu nutzen, muß root
Ihnen Schreibzugriff geben, indem er einmal den Befehl
chmod 666 /dev/parport0
ausführt.
Stellen Sie ebenso sicher, daß kein Drucker-Daemon auf dem
Parallelport läuft. Wenn einer läuft, dann stoppen Sie es, bevor Sie
das Kabel der Programmierschaltung anschließen. Jetzt ist alles
fertig, um zu kompilieren und unseren Microcontroller zu programmieren.
Das Paket für unser Testprogramm (avrledtest-0.1.tar.gz)
beinhaltet ein Makefile. Sie müssen nur folgendes tippen:
make
make load
Dies wird die Software kompilieren und hochladen. Ich gehe nicht
tiefer auf alle Befehle ein. Sie können sie im
Makefile
sehen und sie sind immer gleich. Ich kann mich selber nicht an alle
von ihnen erinnern. Ich weiß nur, daß ich "make load" ausführen muß.
Wenn Sie ein anderes Programm schreiben wollen, dann ersetzen Sie
einfach alle vorkommenden avrledtest im Makefile mit dem Namen
Ihres Programmes.
Einige interessante binutils
Interessanter als die tatsächliche Kompilierung sind einige der
binutils.
avr-objdump -h avrledtest.out
Zeigt die Größe der verschiedenen Abschnitte in unserem Programm.
.text ist Befehlscode und lädt in das Flash EEPROM. .data sind
initialisierte Daten wie
static char str[]="hello";
und .bss sind uninitialisierte globale Daten.
Beide sind in unserem Fall null. .eeprom ist für
Variablen, die in eeprom gespeichert sind. Ich hatte dafür noch nie
Verwendung. stab und stabstr sind Debugging-Informationen und kommen
nicht bis in den AVR.
avrledtest.out: file format elf32-avr
Sections:
Idx Name Size VMA LMA File off Algn
0 .text 0000008c 00000000 00000000 00000094 2**0
CONTENTS, ALLOC, LOAD, READONLY, CODE
1 .data 00000000 00800060 0000008c 00000120 2**0
CONTENTS, ALLOC, LOAD, DATA
2 .bss 00000000 00800060 0000008c 00000120 2**0
ALLOC
3 .eeprom 00000000 00810000 00810000 00000120 2**0
CONTENTS
4 .stab 00000750 00000000 00000000 00000120 2**2
CONTENTS, READONLY, DEBUGGING
5 .stabstr 000005f4 00000000 00000000 00000870 2**0
CONTENTS, READONLY, DEBUGGING
Sie können ebensogut den Befehl avr-size ausführen, um dies in
einer kompakteren Form zu bekommen:
avr-size avrledtest.out
text data bss dec hex filename
140 0 0 140 8c avrledtest.out
Wenn Sie mit dem AVR arbeiten, müssen Sie darauf achten, daß
text+data+bss nicht mehr als 4k ergibt und data+bss+stack (Sie
können die Größe des Stack nicht sehen, es hängt davon ab, wieviele
vernestete Funktionsaufrufe Sie haben) darf nicht mehr als 128 Bytes
sein.
Ebenso interessant ist der Befehl
avr-objdump -S avrledtest.out
Er generiert ein Assemblerlisting Ihres Codes.
Fazit
Jetzt wissen Sie genug, um Ihre eigenen Projekte mit der
AVR-Hardware und dem GCC anzufangen. Ebenso wird es weitere Artikel
in LinuxFocus geben, mit komplexerer und interessanterer Hardware.
Quellen
Talkback für diesen Artikel
Jeder Artikel hat seine eigene Seite für Kommentare und Rückmeldungen. Auf dieser Seite kann jeder eigene Kommentare abgeben und die Kommentare anderer Leser sehen:
2004-11-21, generated by lfparser version 2.51